1000_191px

招标公告
当前位置:首页 > 招标公告 > 招标公告
招标公告

主题出版

招标公告

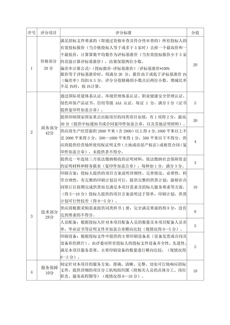
《丝绸之路历史文化研究书系》(第四辑)图书印刷招标评分标准

2025年11月27日() | 打印内容 打印内容

上篇:

下篇:

来源(甘肃文化出版社) 作者() 阅读()
标签
相关内容

    联系我们 | 法律声明 | 意见反馈

    Copyright © 甘肃文化出版社有限责任公司 版权所有 设计制作 宏点网络

    地址:兰州市曹家巷1号新闻出版大厦18楼 电话:0931-2131306,0931-2131307  电邮:gswenhuapress@163.com 陇ICP备19004266号 甘公网安备 62010202002998号 甘公网安备 62010202002998号